SOLIDWORKS helps to bring your ideas to market, providing the flexibility to work in any environment –– desktop, cloudconnected,
or pure cloud. Its expanded 3DEXPERIENCE® Works portfolio unites your entire ecosystem, allowing you to
connect the people, applications and real-time data from every aspect of your business for improved productivity, increased
collaboration, and accelerated innovation. The portfolio provides best-in-class 3D modeling, simulation, data management
and manufacturing solutions in one, connected universe on the 3DEXPERIENCE platform.
The 3DEXPERIENCE® Works portfolio allows organizations to:
The 3DEXPERIENCE® Works portfolio is based on user roles. Users buy a role that contains essential applications that enable them to complete their tasks.
Collaborative Business Innovator
The fundamental solution for centralised team collaboration on the 3DEXPERIENCE platform
Securely store and share SOLIDWORKS and other files from any device
Mark up SOLIDWORKS and other files in the web browser
Create social communities and assign tasks for easy collaboration
Easy retrieval of indexed and tagged data
Create configurable, real-time dashboards to monitor your business and projects
Easily provide feedback to your team with threaded discussions
Automated, centralised alerts

Collaborative Industry Innovator
The fundamental solution for product lifecycle management on the 3DEXPERIENCE platform
Manage your product design, multi-physics simulation and manufacturing process planning in a traceable and flexible environment
Concurrent design across disciplines and CAD applications
Manage the creation, review, release and obsolescence of CAD data, simulation models and documents
Create, assign and manage tasks
Enables collaborative reviews with markups on 2D and 3D models
Easy browser-based content visualisation and sharing
Secure and global access to your content

Collaborative Designer for SOLIDWORKS
Enable real time collaboration on product designs and leverage the expertise of your whole business ecosystem
Connect your SOLIDWORKS 3D CAD data to the 3DEXPERIENCE platform and allow all cloud based solutios to leverage your CAD data
Downstream usage of the range of 3DEXPERIENCE apps
Review tasks and design data on the platform without leaving SOLIDWORKS
Allow stakeholders to work with your data on the cloud while you continue to work in SOLIDWORKS
Perform lifecycle operations such as revise, release and luck/unlock within the browser
Share SOLIDWORKS designs with stakeholders on any device at any time

Project Planner
Connect your SOLIDWORKS design data with project stakeholders, tasks and deliverables
Collaborate with a task-specific file repository and stay on schedule with real-time summary charts
Automatically optimise a project schedule to satisfy project and resource constraints
Real time notifications of schedule changes shared with your team
Flexible access rights management enabling the project owner to control who can view and edit tasks and data
Easily track the status of deliverables with notifications
Graphical views such as Gantt charts allow you to monitor tasks, milestones and dependencies

Project Manager
Enables deliverables-based project management by linking product development data to a project, allowing real-time monitoring of project status
Free up Project Managers’ time for crucial project management activities such as monitoring progress, evaluating risks and aligning resources
Deliver projects within business and time constraints by coordinating scope, resources and schedules
Efficient yet ‘invisible’ project governance
Evaluate and manage risks with real-time information
Employ a phase-gate management process with historical traceability of each review’s meeting details
Use business templates to initiate a project using prior knowledge, ensuring full compliance with business processes Free up Project Managers’ time for crucial project management activities such as monitoring progress, evaluating risks and aligning resources
Deliver projects within business and time constraints by coordinating scope, resources and schedules
Efficient yet ‘invisible’ project governance
Evaluate and manage risks with real-time information
Employ a phase-gate management process with historical traceability of each review’s meeting details
Use business templates to initiate a project using prior knowledge, ensuring full compliance with business processes

Social Business Analyst
Improve decision making for product management, marketing and sales using real-time data insights
A browser-based solution that collates information from across the internet with enterprise data
Automate information alerts and actions to identify opportunities and risks earlier
Create your own tailored content library or use Dassault Systèmes’ industry libraries
Keep your team aligned with automated content distribution via email, newsletters, feeds and communities
Easily, track, monitor and filter for content relevant to your business
Conduct sentiment analysis to discover how the market is responding to your brand and products

Collaborative Designer for CATIA V5
Co-design wherever you are by connecting CATIA V5 to the 3DEXPERIENCE platform
Streamline your entire end-to-end design process by enabling stakeholders to access design data from any device and location
Conduct data and PLM activities from within your familiar CATIA V5 interface
Share your CATIA V5 design data to other contributors, manage projects, assign tasks and collaborate more effectively
Utilise extra, multi-discipline applications on the cloud for advanced design, simulation and manufacturing that directly leverage your CATIA V5 data without translating it
Securely share, view, compare and explore in browser-based apps
Create realistic visualisations and experience your design in virtual reality
Search for components on the 3DEXPERIENCE platform without leaving CATIA V5 using 3DSearch

3D Creator
A browser-based 3D parametric modelling solution enabling you to easily create, review and evaluate 3D models
Complement SOLIDWORKS 3D CAD with flexible workflows and smooth exchange of design data
Easily model parametric solids and surfaces
optimise existing design using a generative design approach
Understand structural requirements before creating design geometry
Quick design iterations without the rework expected with traditional parametric modeling tools
Remove the need to plan your assembly structure from the beginning by making model changes at any time

3D Sculptor
An intuitive, browser-based 3D subdivision modeling solution enabling you to design 3D organic shapes quickly and easily
Smooth exchange of design data
Use images and sketches as a guide for creating 3D surface geometry
Quickly create complex surfaces using intuitive push-pull interaction
Easily switch between conceptual and detailed modelling environments
Automatically convert Subdivision surfaces to NURBS geometry when complete
Changes to product shape at any stage of the design process sync to parts, assemblies, drawings, mold tooling and CAM data
Remove the need to plan your assembly structure from the beginning by making model changes at any time

3DEXPERIENCE SOLIDWORKS Standard
An intuitive SOLIDWORKS 3D CAD solution connected to the 3DEXPERIENCE platform including part and assembly modeling, 2D drawings and productivity and automation tools
For designer and engineers who want an intuitive and strong set of 3D design tools to power their innovation and daily work
Create manufacturing-ready 2D drawings and complex 3D models
Industry specific workflows for sheet metal, weldments, molds, plastic components, and tool and dies
Basic PLM functions embedded directly within your design application
Verify fit and function before moving to production
Search for components on the 3DEXPERIENCE platform without leaving SOLIDWORKS using 3DSearch

3DEXPERIENCE SOLIDWORKS Professional
Builds on the capabilities of 3DEXPERIENCE SOLIDWORKS Standard with advanced productivity and rendering capabilites to design better products and speed up time to market
Includes all features of the Standard offer, plus photorealistic rendering, automated cost estimation, reverse engineering, automated design and drawing checking, and tolerance analysis
Analyse designs based on manufacturing cost estimations
Check for design errors and detect part interference to eliminate manufacturing rework
Quickly assess the manufacturability of your design with dimensions and tolerances analysis
Reverse engineer from scanned mesh models
Create photorealistic images and animations of your designs for marketing and sales material
Search for components on the 3DEXPERIENCE platform without leaving SOLIDWORKS using 3DSearch

3DEXPERIENCE SOLIDWORKS Premium
Builds on the capabilities of 3DEXPERIENCE SOLIDWORKS Professional with multi-domain product development capabilities to help you tackle design challenges across a range of industries.
Includes all features of the professional offer, plus piping and tubing, electrical cable and harness routing design and advanced surface flattening capabilities
Streamline piping and tubing system design with drag-and-drop placement, automatic sizing of components and auto-insertion of piping bends and elbows
Design electrical cabling systems and harness routes
Create engineering drawings with complete BOMs, cut lengths and harness manufacturing documentation
Route rectangular or round sections
Determine the initial blank size of textile and metal components using advanced surface flattening capabilities to save time and material
Search for components on the 3DEXPERIENCE platform without leaving SOLIDWORKS using 3DSearch

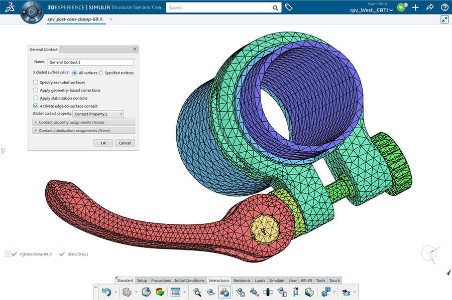
Structural Professional Engineer
Advanced simulation capabilities on the cloud for SOLIDWORKS users powered by SIMULIA Abaqus
Run simulations on your local hardware or on the cloud
Conduct structural static, frequency, buckling, modal dynamic response, and structural-thermal analysis of parts and assemblies
Speed up post-processing and the visualization of large models
Capture a precise load history of multiple and sequential load cases
Tightly integrated with SOLIDWORKS- access the SPE role from within SOLIDWORKS Simulation itself
All design changes made to your CAD in SOLIDWORKS are synced to your simulation model in Structural Professional Engineer on the cloud
Run complex simulations with access to more processing cores
Enhance simulation accuracy with advanced meshing tools and simulate complex materials with Abaqus solver
Easily create dashboards to review and share your latest data

3DEXPERIENCE SOLIDWORKS Simulation Designer
A simulation role connected to the 3DEXPERIENCE platform, providing linear static structural and time-based motion analysis capabilities for parts and assemblies
Reducing the number of physical prototypes by simulating virtual prototypes to understand real-world performance
Perform linear static structural simulation on parts and assemblies
Evaluate your designs for Factor of Safety (FOS) and deflections
Evaluate your assembly operational cycle and calculate the forces and loads on your design
Visualise your product’s real-world movement with motion analysis
